Common Ground Insights

Reliable news and clear information for everyday understanding.

education

Are isotype controls necessary?

Written by Emily Phillips — 0 Views

In conclusion, isotype controls are useful for demonstrating that there was poor blocking of the cells. They should never be used to determine or set positivity in fully stained samples.

Do I need an isotype control?

The secondary could also have altered binding properties in isolation compared to binding with the appropriate isotype control. Instead, ideally, the negative control used for IHC should mimic the exact concentration and isotype of the primary antibody, which is why an isotype control is the most appropriate choice.

Why do we need isotype control?

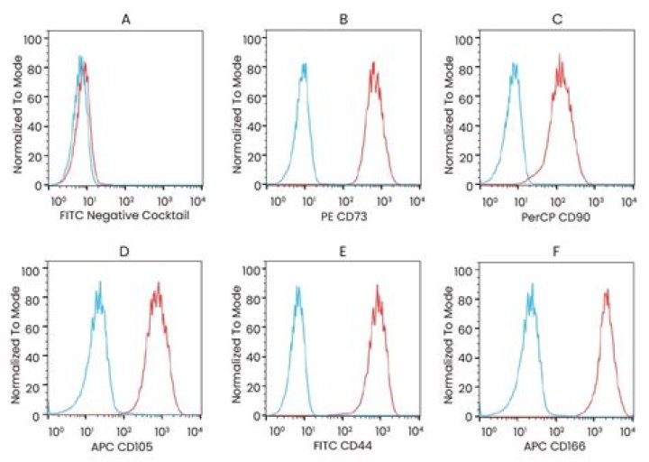
Isotype controls are used as negative controls to help differentiate non-specific background signal from specific antibody signal. Depending upon the isotype of the primary antibody used for detection and the target cell types involved, background signal may be a significant issue in various experiments.

What is the purpose of isotype control in flow cytometry?

Isotype controls are antibodies raised against an antigen not found on the cell type or sample analyzed. They have been developed for surface staining and their role is to ensure the observed staining is due to specific antibody binding to the target rather than an artifact.

Why should isotype control and specific antibody have the same fluorophore?

With surface or intracellular staining you sometimes get low levels of non-specific binding with isotypes and using the same fluorochrome ensures you compensate this false positive (versus just simple cell autofluorescence) while being able to utilize a larger panel of fluorochromes.

Flow Cytometry Controls (Intro to Flow - Episode 5)

42 related questions found

What controls do I need for flow cytometry?

Controls in Flow Cytometry
  • Unstained peripheral blood. ...
  • Staining of THP-1 cells with CD11a in the presence or absence of Fc block. ...
  • Using a viability dye to exclude dead cells. ...
  • Secondary antibody alone control staining of porcine lymphocytes. ...
  • Use of a biological control. ...
  • Use of stimulated and unstimulated controls.

How do you choose isotype antibody control?

How To Choose an Isotype Control. As a general rule of thumb, try to match the following properties with the primary antibody: Use an isotype control that originates from the same host species as the primary antibody. Use the same isotype and subclass.

Why is IgG used as a control?

Summary and Explanation: Negative Control Mouse IgG is used in place of a primary mouse monoclonal antibody with a section of each patient specimen to evaluate nonspecific staining. This allows for better interpretation of specific staining at the antigen site.

How does flow cytometry deal with autofluorescence?

The level of autofluorescence can be determined using unstained controls. As there is less autofluorescence at longer light wavelengths, fluorophores which emit above 600 nm will have less autofluorescence interference. The use of a very bright fluorophore will also reduce the impact of autofluorescence.

What is the purpose of immunofluorescence?

Immunofluorescence (IF) is an important immunochemical technique that allows detection and localization of a wide variety of antigens in different types of tissues of various cell preparations.

What are FMO controls?

Fluorescence Minus One (FMO) controls are samples stained with all the fluorophores in your panel, minus one of them. They are used to set the upper boundary for background signal on the omitted label, and thus to identify and gate positive populations in multicolor experiments.

What is an isotype design?

Isotype (International System of Typographic Picture Education) is a method of showing social, technological, biological, and historical connections in pictorial form.

What is an unstained control in flow cytometry?

An Unstained Control is used to detect "auto-fluorescence" or background staining of the cells of interest. ... FMO controls are set up by leaving out one of the antibodies in your staining panel. FMO controls are especially important when doing multiparametric flow cytometry (more than 4 colors).

How do you compensate FACS?

As a general rule, compensate with the fluorochromes from the far-red end of the spectrum (higher wavelength), step-wise down to those fluorochromes at the lower end of the spectrum (lower wavelength). Do not forget to check the compensation in all channels.

Does flow cytometry always use antibodies?

Flow cytometry is an invaluable tool used to analyze the chemical and physical properties of cells. This laboratory technique uses an antibody conjugated with a fluorochrome for cell analysis. ... The most important clinical application of flow cytometry is in hematologic malignancy diagnosis.

Why is mouse IgG1 used as a negative control?

Mouse IgG1 isotype control for measurement of non specific binding of mouse monoclonal antibodies. This antibody recognizes a human surface antigen. Mouse IgG1 Negative Control antibody is suitable for use as a negative control to assess non-specific binding of mouse IgG1 antibodies to target cells.

What is the difference between immunofluorescence and immunocytochemistry?

Immunofluorescence can be used on cultured cell lines, tissue sections, or individual cells. Immunocytochemistry is performed on sample of intact cells. Immunofluorescence may be used to analyze the distribution of proteins, glycans, and small biological and non-biological molecules in cells or tissues.

What is an absorption control?

Absorption control is the incubation of the primary antibody with the antigen used to generate the antibody. (A) The primary antibody incubated with excess antigens binds all of the Fab sites capable of binding the antigen in the tissue (arrow).

Is isotype control a negative control?

Isotype controls are used as negative controls to help differentiate non-specific background signal from specific antibody signal. Depending upon the isotype of the primary antibody used for detection and the target cell types involved, background signal may be a significant issue in various experiments.

Why do we need negative controls?

A negative control is a group in an experiment that does not receive any type of treatment and, therefore, should not show any change during the experiment. It is used to control unknown variables during the experiment and to give the scientist something to compare with the test group.

Why is it important to run controls?

Running controls helps monitor and control analytic error when performing a testing procedure. The bottom line: can we accept this test's results with certainty? There is no one quality control format that is appropriate or practical for every testing situation, nor will a single QC system detect every error.

What is an isotype control in immunohistochemistry?

Isotype controls are a type of negative control designed to measure the level of non-specific background signal caused by primary antibodies, based upon the tissue type of the sample. ... Isotype controls are most commonly used in flow cytometry experiments, but may also be used in immunohistochemistry.

What is a negative control in immunohistochemistry?

Negative control: a section from a tissue known not to express the target antigen. This is to check for non-specific signal and false positive results. ... For example, certain tissues contain endogenous fluorescent molecules that could be confused for positive staining during fluorescent IHC.

How do antibodies differ from each other?

Antibodies from different classes also differ in where they are released in the body and at what stage of an immune response. Together with B and T cells, antibodies comprise the most important part of the adaptive immune system.